DoorDash is America’s biggest food delivery platform with more than 56% market share, and globally, the world’s 2nd biggest.
Although there exists tons of other food apps/platforms which deliver restaurant food to customers, DoorDash has managed to carve a unique niche for itself in this hyper-competitive market by doing just one thing: Delighting its customers, consistently.
Foodies who order from DoorDash are known to be fierce loyalists, as if part of a cult, and they dedicatedly order their food from this app, without fail.
How has 9-year-old DoorDash been able to delight its customers and their vendors, consistently? What magic recipes have been used to understand their customers and decode their needs and resolve their pain points?
The answer lies in Machine Learning and Optimization Models.
We will discuss that shortly, but before that, let’s have an overview of DoorDash, and some fascinating statistics about their operations, which will surely amaze you!
DoorDash: America’s biggest food delivery platform
In 2012, Stanford University students Tony Xu, Stanley Tang, Andy Fang, and Evan Moore started working on a food & grocery delivery app, after a local store owner complained about delivery issues. In 2013, they launched PaloAltoDelivery.com, which was incorporated as DoorDash in 2013.
The same year, they received $120,000 as seed funds from the renowned incubator for startup: Y-Combinator in exchange for a 7% stake, and that started a stunning story of growth and expansion which is still continuing. As per some reports, they grew at an astonishing rate of 20% per week, in the first few months of getting incorporated.
Within 5 years of their launch, they overtook UberEats to become America’s second biggest food delivery app, and next year, in 2019, they beat GrubHub to become the #1 food delivery app in the USA.
Also Read:What does it take to start a fresh app design for revenue generating app?
DoorDash in numbers: Stunning revelations
- More than 25 million active monthly users (world’s 2nd biggest food aggregator platform)
- 10 million paid subscribers (with free delivery and other perks)
- 2 million+ Dashers (Delivery executives)
- $4.88 billion annual revenues (2021)
- 900 million orders completed to date (August, 2021)
- Market value: $17.7 billion
- 7000 cities covered (includes US and Non-US cities)
- 450,000 restaurants on-boarded
- $9.9 billion of the gross order value in Q1 of 2021
DoorDash business model
There are mainly three entities when we observe the business model of DoorDash: Customers, who place the food order | Vendors or Restaurants, who cook the food being ordered | Dashers or Delivery Executives, who pick up the food orders from restaurants and deliver them to the customers.
The revenue model is also pretty simple: They generate commission based on every order delivered, besides some marketing and branding initiatives for restaurants to make their positioning prominent on the listing.
On the surface of it, DoorDash seems like any other food delivery platform having a simple, straightforward business model and revenue model.
But, the fact is, more than 20 million active users are placing billions of food orders on this app, day after day. And the reason that they are consistently trusting and following DoorDash is their user experience.
Machine Learning & Optimization Models for delighting customers
In a high-profile event of software developers, DoorDash data scientist, and software engineer, Raghav Ramesh revealed that their company leverages the power of Machine Learning and Optimization Models to delight their customers, and this is considered to be their biggest USP.
By understanding the pain points of their users, and removing the loopholes in the process of delivery, order allotments, customer service and payments, they delighted their customers and scripted a stunning success story.
We studied the talk that Raghav presented, and we analyzed the overall system architecture and operational model of DoorDash to find out how Machine Learning is deployed by them across all the touchpoints and processes.
Here are a few live use cases, wherein they deployed machine learning to delight their customers:
#1 Setting the balls rolling with 1st step
Machine Learning is deployed right at the start of the user journey when the customer places the order. As soon as the order is placed, two processes are set into motion: a) The details of the order are shared with the vendor (restaurant), so that they can start preparing the food and b) The algorithm starts searching for the nearest Dasher (delivery executive), who can swiftly pick the order from the restaurant.

#2 Transactional data is shifted to analytics database
For all key events like customer orders, delivery pickups, or delivery drop-offs, transactional data is stored in a centralized database, and then shifted to an analytics database with the sole purpose of delighting the customer.
And Machine Learning is incorporated for the same so that DoorDash can understand the needs and wants of the customers.
While the transactional data is stored in Amazon’s Aurora, which is a Postgres engine, the analytics database is stored at Red Shift which is the data lake.

For scheduling the ETL (extract, transform, load) tasks, Apache Airflow is utilized, to move the transactional data to the analytics database. In fact, DoorDash runs ETL tasks every 24 hours, to move the transactional data to the analytics data lake, which ensures that their system is upto date with all the needs and wants of the customers.
For scheduling the ETL (extract, transform, load) tasks, Apache Airflow is utilized, to move the transactional data to the analytics database. In fact, DoorDash runs ETL tasks every 24 hours, to move the transactional data to the analytics data lake, which ensures that their system is upto date with all the needs and wants of the customers.
This is the reason that different customers are able to see different restaurants and their menus on their home screen, fully customized and tailor-made as per their historical data, and their behavior analysis.
Related: How much does it cost to build a food delivery app like GrubHub?
#3 Solving the routing problem with machine learning
Solving the Last-mile delivery problem is considered the Holy Grail of the ecommerce business model, and DoorDash is solving this with Machine Learning. There are numerous food orders to be delivered, and only a limited number of Dashers and numerous stops in between.
Unlike FedEx or UPS, DoorDash has to solve this problem in real-time, as the food must be delivered within 30-40 minutes.

How will DoorDash ensure timely delivery, which consumers least time, and least resources?
DoorDash deployed Machine Learning to use several data pointers such as food preparation time, location of the nearest Dasher, parking issues, current traffic on the road, customer’s location, their previous interactions (transactional data.. See point #1), and more to calculate the best possible delivery route and an optimized routing model to deliver the food.
And it works, because customers are happy and satisfied with this model, and they seldom complain!
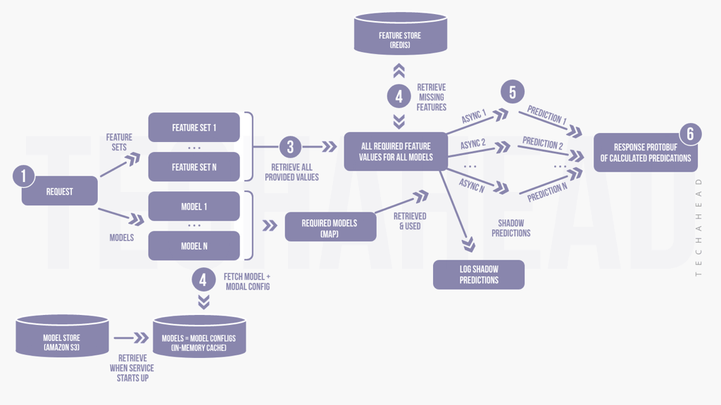
#4 Updating machine learning models
Creating machine learning models based on transactional data and other factors is somewhat easy, but it takes some effort to update those models, based on new information and data.
This is how they do it..
DoorDash first uses existing data to train a model.
Once it’s done, they backtest on historical data, and then gradually, they will put the new model into production as a ‘shadow’.
Now, at this point, there are two different machine learning models at work, but only the latest production-based model is creating predictions in run-time, that will directly impact DoorDash delivery process.

If the output generated is satisfactory, the number of users witnessing model B (new) will increase, meanwhile model A (old) will be phased out. This concurrent running of different machine learning models enables DoorDash to choose and select the most optimized and result-oriented processes, especially for delivery and customer satisfaction.
Also Read: Is Low-code The Future Of Mobile App Development? You Will Be Surprised!
#5 Predicting demand with machine learning
DoorDash has created powerful Machine Learning models to predict the demand, and according they allocate the resources for optimal results.
And for that, they have a centralized analytics team, which will have Machine Learning Engineer, Backend Engineer, Data Scientist and a Product Engineer. They will sit together in a room, understand the data being generated related to a subset of customers (for example customers aged 30-35, living in New York, with a preference for chicken food items), and then create prediction models for the upcoming demand.

If any need arises, they may even alter the products which will be showcased to that sub-set of customers, in real-time.
An amazing use-case of Machine Learning and Big Data to generate more orders. Infact, as per a Harvard Case Study, DoorDash is able to increase the conversion rate from search to checkout by upto 25%, using such demand prediction models using Machine Learning.
#6 Tools deployed for machine learning by DoorDash
They basically use Python-based open libraries such as LightGBMs for machine learning. Keras is another important package they use for optimizing the UI, based on predictive user behavior.
For exploratory analysis and visualization, they use a mixture of Python and R, and Charteo and Tableau for business reporting.
There are tons of other examples and use-cases, where DoorDash deploys machine learning such as marketing initiatives, payment confirmations, offers/discounts to be displayed, moment-marketing initiatives, restaurant ranking, profiling of dishes and more, which makes sure that the customers are able to get what they need, as per their timing, and convenience.
If you wish to know more about how Machine Learning and Data Optimization Models can be leveraged to ensure a delightful user experience and to make the customers happy, consult with TechAhead Engineers, and find out some amazing theories which will help you to up your app’s performance.
Consult with us, if you are planning to launch an app similar to DoorDash, and script an amazing success story with us!
Visit us here to schedule an appointment with our Machine Learning Engineers and Mobile App Architects.